首页
关于我们
公司简介
荣誉资质
产品中心
物理光学仪器
化学分析仪器
材料物性测试
理化实验常用仪器
物理实验测量仪器
解决方案
常用仪器故障解决
实验室方案
新闻中心
最新资讯
人才招聘
热招岗位
联系我们
联系方式
客户咨询
关于我们
公司简介
荣誉资质
产品中心
物理光学仪器
化学分析仪器
材料物性测试
理化实验常用仪器
物理实验测量仪器
解决方案
常用仪器故障解决
实验室方案
新闻中心
最新资讯
人才招聘
热招岗位
联系我们
联系方式
客户咨询
常用仪器故障解决
实验室方案
解决方案
常用仪器故障解决
实验室方案
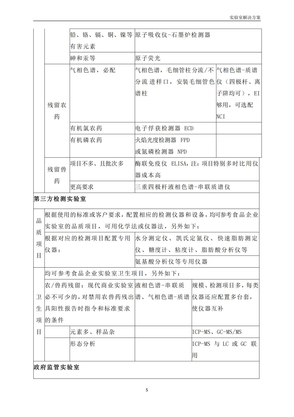
食品检测实验室仪器配置大全
发布日期:2023-02-16
上一条:没有了
下一条:没有了